真空斷路器真空度在線監測裝置

2013-05-11 竇春梅 河海大學能源與電氣學院

  為滿足對真空度斷路器實時檢測的需求,利用電磁波檢測法實現了真空斷路器真空度在線監測裝置。文章首先分析真空滅弧室局部放電機理,局放電磁波信號特征為裝置設計提供初始參考依據。其次介紹了信號調理電路,通訊接口電路等主要硬件設計方案。進行了工程實際驗證,裝置實現在不改動真空開關主體結構及運行狀態的前提下的真空度實時在線監測。

  真空斷路器以其斷弧能力強、耐壓高、結構簡單及無污染的特點在中壓系統中大量應用。真空滅弧室是真空斷路器的核心部件,其真空度的下降會導致絕緣性能的下降,斷路器喪失斷弧能力,給電網帶來危害,由于真空度下降是一個持續而緩慢的過程,因而在線監測斷路器的真空度具有重要的工程實踐意義。國內外在這方面做出了不少研究,已提出的監測方法有放電發聲法、電光變換法、耦合電容法、旋轉式電場探頭法等,但這些方法大多仍處于實驗室研究和初步應用階段,尚未大規模應用。當真空度下降到一定程度,滅弧室內部電極與屏蔽罩間發生局部放電, 并伴隨有放熱、發聲、電磁輻射等信號產生。真空技術網(http://www.hzwlsy.com/)設計了一種利用非接觸式傳感器捕捉局部放電產生的電磁波信號在線監測裝置。

1、檢測原理

  真空滅弧室內真空度下降, 導致真空絕緣水平降低,嚴重時將導致換流失敗,造成重大損失。圖1 為帕邢曲線,描述了氣體起始放電電壓(擊穿電壓)與間隙距離及真空度的對應關系。由帕邢曲線可以看出,在間隙距離不變的條件下,當滅弧室內壓力升高到達拐點,放電電壓急劇下降,直到到達帕邢曲線最低點;而后隨著壓力升高,起始放電電壓逐漸回升直到正常絕緣水平。

電壓等級和起始放電壓力的關系(帕邢曲線)

圖1 電壓等級和起始放電壓力的關系(帕邢曲線)

  真空滅弧室根據適用的電壓等級不同,構造不同,間隙距離也不相同。對適用于各場合的真空度最大允許值,根據我國部標中的規定, 對于3.6~40.5 kV 電壓等級的真空斷路器,真空度允許的最大值約為1.33×10-2 Pa。當真空泄露開始,其持續過程十分緩慢,在到達真空度嚴重惡化并引發換流失敗之前,經歷時間從幾小時到幾個月不等。因此,真空泄露往往不易察覺。在這一持續過程中,當真空度下降到約10-2~10 Pa時滅弧室進入亞真空狀態,在額定工頻電壓下,滅弧室內部存在電離現象,并伴有各種物理、電磁信號的產生。在線監測的目標就是采取一種有效的檢測手段,能夠在真空度下降初期及時檢測到有關信息,提前排除故障設備,消除安全隱患。因此我們關心帕邢曲線10-2~10 Pa 真空壓力范圍下滅弧室內放電情況。

  在額定工頻電壓下,真空滅弧室內主觸頭與屏蔽罩間存在局部放電現象。下面從穩恒態工頻電壓下的真空擊穿機制方面說明放電過程。依據放電機理不同可將放電過程分為兩個階段。第一階段,當滅弧室內真空度處于正常范圍時,電極與屏蔽罩間電子平均自由行程遠大于二者間距離,碰撞電離幾乎不可能發生。屏蔽罩與導桿間存在的電荷電流完全由表面發射構成。放電周期性出現在正弦電壓峰值附近,電流幅值在數十微安到數毫安范圍之內。

  第二階段,當滅弧室內真空度下降到一定程度,此時電子平均自由行程接近甚至小于電極與屏蔽罩之間的距離,滅弧室絕緣水平下降,碰撞電離發生的幾率增大,此時電子與氣體分子發生碰撞電離的幾率增大, 碰撞電離占據主要地位,即出現湯森放電現象。放電還引起屏蔽罩上電位幅值的變化。隨著放電過程持續,電極和屏蔽罩間的電壓逐漸降低,放電隨之減小,同時氣體的絕緣性能逐漸恢復,一段時間后放電暫時停止。整個放電過程表現為不斷的重復充電—放電過程,該過程一直持續直到外加的交流電壓小于此時的擊穿電壓。

  滅弧室在真空度下降到10-2 Pa 附近時,屏蔽罩電平開始出現變化, 金屬導桿和觸頭及屏蔽罩之間出現微弱的放電,并朝電暈及輝光放電現象過渡, 同時向空間輻射電磁波信號。斷路器局部放電電磁波的特性,決定了真空度檢測能否實現。局部放電信號具有如下特點:1)電極對屏蔽罩從非自持放電過渡到自持放電。當真空度下降到一定程度,出現放電現象,并伴隨有電磁波輻射;2)輻射電磁波主頻段一般在2~200 kHz,出現次數頻繁,持續時間較長;3)低頻電磁波在空氣中傳播衰減較小,天線傳感器可安裝在真空滅弧室安全距離之外。

  安裝在真空斷路器外側的接收天線傳感器耦合局部放電電磁波信號, 將捕捉到的電磁波信號送入在線監測裝置,經過相應的濾波,放大環節將相關數據送達中央程序處理器CPU 進行判斷處理, 實現在不改動真空開關主體結構及運行狀態的前提下真空度的實時在線監測系統。

2、總體設計方案

  真空度在線監測系統結構主要包括傳感器、數據調理單元、數據處理單元、控制開關量輸出、通訊接口等部分。A、B、C 三相天線傳感器分別安裝在真空斷路器三相滅弧室附近接收三相放電信號, 信號經屏蔽電纜由三相BNC 接口送入裝置。電磁波信號經過信號調理電路進行濾波、放大采集到CPU 進行比較測定并控制繼電器作出相應告警動作。配置RS485 接口電路與上位機進行傳輸。真空度在線監測裝置如圖2 所示。

系統總體結構圖

圖2 系統總體結構圖

3、系統硬件設計

  系統硬件核心控制器MCU 選用Silicon Labs 公司的C8051f340 芯片,它具有CIP-51 內核,功能強大,指令運算速度快,集成了強大的模擬量及數字量處理功能,是真正的混合信號片上系統。硬件電路主要包括信號調理單元、控制器接口電路、控制量開關量輸出單元、RS-485 通信接口單元等部分,本文采用精密電阻,NPO 級電容,高速光耦構成隔離單元,以及高帶寬、高速的運算放大器來構成通濾波、放大回路,有效濾除各種干擾。本文主要介紹信號調理電路及RS-485 接口電路設計。

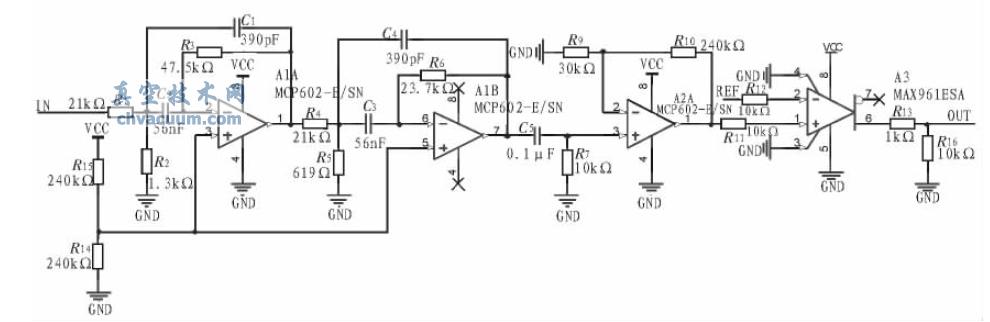
3.1、信號調理電路

  真空度檢測信號為微小信號電磁波信號經反射、散射及傳播中衰減, 到達距真空滅弧室一定距離的傳感器已十分微弱。真空斷路器運行現場電磁環境異常復雜,高壓系統開關柜中表現得更為嚴酷,包括電力設備中各次諧波、斷路器正常開斷電弧及雷擊干擾等。為防止有效檢測信號被淹沒在干擾信號中, 根據信號頻譜特性提取帶寬2~200 kHz的有效信號,并在硬件上采取濾波、放大的信號處理手段,達到消除干擾,識別有效信號的目的。本文設計信號調理電路包含基于MCP602 與MAX9613 的濾波及放大電路, 電路設計如圖3 所示。

信號調理電路

圖3 信號調理電路

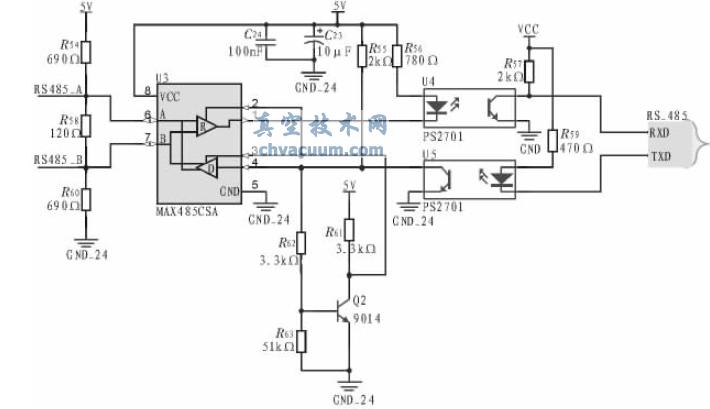
3.2、RS-485 電路

  下位機處理得到信號及動作情況可通過RS-485 總線穿至上位機,進行數據匯總便于查詢。RS-485 串行接口具有良好的噪聲抑制性能,傳輸距離長,總線收發器靈敏度高。本文設計的自動收發轉換的RS-485 接口電路如圖4 所示,電路采用MAX485CSA 低功耗收發器, 最高可達2.5 Mbps 的傳輸速率。為防高壓沖擊,電源采用MC34063AD 直流電源變換器降壓供電,為從通信線路引入干擾,采用高速光耦PS2701 實現隔離,提高系統運行穩定性。RS-485 通信接口電路如圖4 所示。

 RS-485 接口電路

圖4 RS-485 接口電路

4、現場裝置連接

  安裝在真空斷路器現場的天線傳感器檢測到屏蔽罩周圍的反饋信號電場的變化, 通過信號輸送通道和相應的濾波,放大以及轉換器件將相關數據送達中央程序處理器CPU進行判斷處理。由于真空斷路器發出有效檢測信號和周邊的電場與真空斷路器現場的干擾噪聲信號處于同一數量級的電場環境之中, 為保證系統獲得有效可靠的故障真實信號,天線傳感器發射、采集元件必須盡可能安放在屏蔽罩的附近。在線監測裝置安裝在開關柜二次室內,天線傳感器安裝在靠近真空斷路器的位置,可借助斷路器自身安裝孔進行安裝,實現簡便。天線傳感器與真空滅弧室距離在安全距離之外,其安裝不影響真空斷路器的絕緣性能。

5、結論

  本文設計了一種基于電磁波檢測的真空度在線監測裝置。該裝置通過非接觸式傳感器實時捕捉運行狀態中的真空斷路器在真空度下降時發生的放電信號變化,在真空斷路器發生真空泄漏初期及時告警,提醒運行人員及時處理,杜絕因真空泄漏導致的開關爆炸。無需對真空斷路器進行任何改動,實現方便。在線監測裝置實現了由定期檢修到狀態檢修改變,將大大減少真空斷路器停電檢修的時間和次數,帶來直接的經濟效益。